Maak opgaven hieronder eerst zelfstandig en controleer ze dan in je werkgroep.
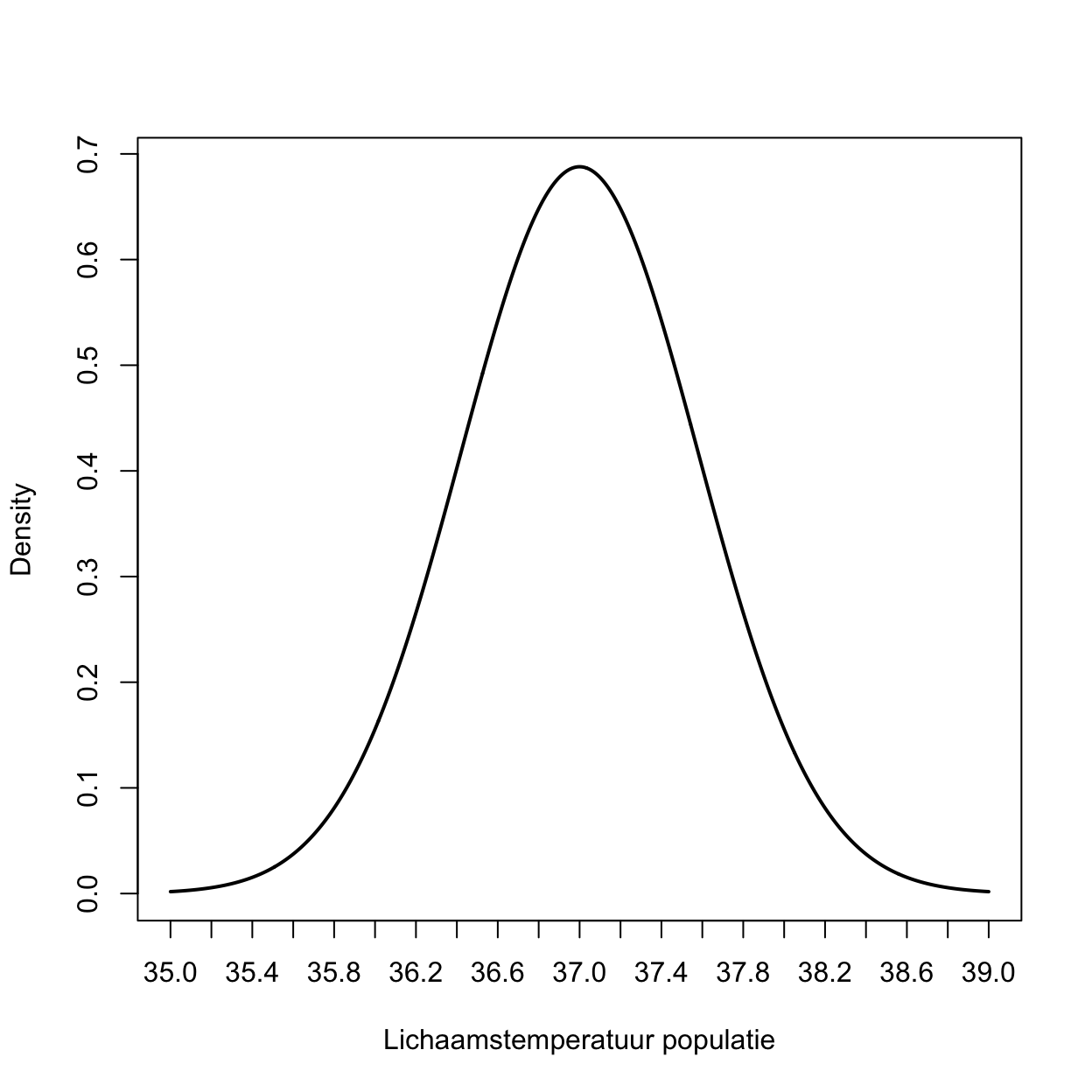
Als de lichaamstemperatuur van mensen normaal verdeeld is en je meet van heel veel mensen de lichaamstemperatuur, zal het histogram steeds meer op de theoretische normale verdeling gaan lijken, zoals onderstaande figuur.

In een normale verdeling ligt het gemiddelde precies onder de top en kan je de standaarddeviatie aflezen m.b.v. de buigpunten (de buigpunten liggen op ongeveer 60% van de maximale hoogte van de curve). Hoe groot zijn in deze grafiek het gemiddelde en de standaarddeviatie ongeveer?
Ga vanuit het midden van de grafiek 2 standaarddeviaties naar links en 2 naar rechts en arceer de gebieden die daarbuiten vallen. In deze ‘gebieden’ zijn mensen te vinden bij wie een erg hoge dan wel een erg lage lichaamstemperatuur is gemeten. Hoeveel procent van de mensen heeft een lichaamstemperatuur die ongeveer 2 standaarddeviaties boven het gemiddelde ligt (ofwel: hoe groot is het gearceerde gebied onder de curve aan de rechterkant)?
Hoeveel procent van de mensen heeft een lichaamstemperatuur van tenminste 37,6 graden?
Van een populatie gezonde jonge mensen is bekend dat de diastolische bloeddruk een normale verdeling volgt met een gemiddelde van 120 mmHg en een standaarddeviatie van 5 mmHg.
Schets een normale verdeling met bovenstaande gegevens.
Welk percentage van de populatie heeft een bloeddruk van 126 mmHg of hoger? Aanwijzing: gebruik de tabel van de cumulatieve normale verdeling.
Welk percentage heeft een bloeddruk die meer dan 10 mmHg afwijkt van het gemiddelde? Wanneer het niet lukt, maak een plaatje!
Welk percentage heeft een bloeddruk onder 110 mmHg?
Hoofdstuk 9 en 11 behandelen leerstof die vrij abstract is. De opgaven in het boek zijn geschikt om deze leerstof te oefenen. In dit werkcollege moet je in ieder geval de volgende opgaven maken:
11.4 t/m 11.8. Gebruik hiervoor de applet.
11.11. Gebruik hier Table B en controleer dit met de applet.
11.7 t/m 11.23 (korte MC vragen)
11.24 en 11.27 t/m 11.29
11.32
11.45 t/m 11.49
De antwoorden van de oneven opgaven staan achter in het boek en kun je zelf al controleren.